用户名:密码:
  • 2024年度知识产权典型案例发布及报告会在广州顺利举办

    2025年4月25日,在广东省市场监督管理局(知识产权局)指导下,广东知识产权保护协会主办的“2024年度知识产权典型案例发布及报告会”在广州浙江大厦顺利召开。广东省市场监督管理局(知识产权局)知识产权保护处二级调研员陆向红、广东知识产权保护协会李学锋会长和陈胜杰秘书长、广州知识产权法院著作权庭庭长谭海华和专利审判庭庭长肖海棠、广州市白云区人民检察院副检察长许锋杰、广东知识产权金融创新研究院院长安雪梅、北京大成(广州)律师事务所高级合伙人张春耀等领导嘉宾出席了报告会。来自广州白云检察院、协会会员单位中的企事业单位、律所及服务机构等超140人参加了报告会。
  • 广东知识产权保护协会第四届第四次理事年会顺利召开

    广东知识产权保护协会“廿载初心在·同心创未来”第四届第四次理事年会于2月21日至22日在广州三英温泉度假酒店顺利召开。广东知识产权保护协会会长李学锋、广东省高级人民法院知识产权审判庭副庭长欧丽华、广州知识产权法院商标及不正当竞争审判庭庭长韦晓云、广州市市场监督管理局(知识产权局)知识产权保护处处长陈大海、协会秘书长陈胜杰、中知(北京)认证有限公司副总经理杨洋出席了年会,来自司法机关、行政部门、协会副会长单位、常务理事单位、理事单位及2024年度“优秀专家”、“助力先锋单位”、“理事年会优秀合作伙伴”、“首批知识产权调解员”代表等250余人参加了年会。
  • 广东知识产权保护协会第四届第二次理事会顺利召开,李

    5月31日,广东知识产权保护协会第四届第二次理事会在广州浙江大厦顺利召开。协会会长朱万昌、副会长兼秘书长陈胜杰,以及第四届届中会长改选筹备小组成员:协会监事、广东知识产权金融创新研究院院长安雪梅,广州粤高专利商标代理有限公司董事长任重,广州立白企业集团有限公司法务总监张俊鑫,广州卡姿兰企业管理有限公司高级法务经理王林,高勘(广州)技术有限公司总经理助理潘浩出席了会议,来自全省各地的理事以上会员单位参加了会议。会上,根据《广东知识产权保护协会章程》规定,将通过民主程序进行届中会长改选工作,李学锋高票当选广东知识产权保护协会会长。
  • 广东知识产权保护协会会员单位突破500家

    4月21日,广东知识产权保护协会迎来一个新的里程碑——会员单位突破500家,在协会秘书处办公室召开小型庆祝活动。 广东知识产权保护协会会长朱万昌、副会长兼秘书长陈胜杰,协会监事、广东金融学院知识产权金融创新研究院院长安雪梅以及创始会员单位华南农业大学科研院成果办主任刘长威、广州立白企业集团有限公司法务总监张俊鑫、广州市华学知识产权代理有限公司管理委员会主任李卫东、奥飞娱乐股份有限公司知识产权高级主管杨淑莹和第500家会员单位联通(广东)产业互联网有限公司科创部团队负责人张骁等领导嘉宾出席了庆祝活动。
最新通知
联系方式
综合部:020-87682405
项目部:020-37656181
邮箱:gdippa@gdippa.com
地址:广州市越秀区先烈中路100-67号科林源创新大楼A座801室
您当前位置:最新通知 - 协会动态 协会动态

第三十一期“广东知识产权主题沙龙”直播活动顺利开播

来源: 发布时间:2021-11-25

2021年11月25日下午两点半,第三十一期“广东知识产权主题沙龙——企业知识产权布局及涉外专利实务”直播正式开播。

本次沙龙由协会联合会员单位保定市大为计算机软件开发有限公司深圳分公司、北京市万慧达(广州)律师事务所共同举办,邀请了北京知迪知识产权代理有限公司联合创始人何丽娜、北京毕创知识产权运营有限公司总经理王静及北京市万慧达(广州)律师事务所合伙人谢敏楠三位主讲嘉宾,通过线上连线方式就“企业知识产权布局及涉外专利实务”进行交流分享。

协会会员单位及相关单位知识产权人员超598人次观看了实时直播节目,直播平台有回放功能,目前观看达815人次。


直播间

实时观看人次达598人次


何丽娜

北京知迪知识产权代理有限公司 联合创始人

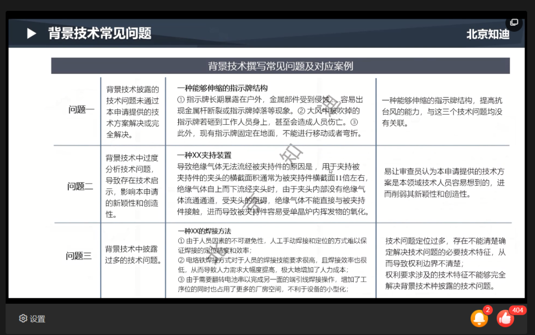
主题:企业如何把控专利文本质量

何总由“什么样的专利是高质量专利”问题引入主题,结合实际案例,从专利文本质量审核要点和专利文本质量审核标准两方面,就企业开展专利文本质量把控工作提出了意见及建议。


王静

北京毕创知识产权运营有限公司 总经理、资深涉外代理师

主题:专精特新企业如何进行专利布局

王总简单介绍了专精特新企业开展专利布局工作的战略意义,结合我国小巨人上市企业专利数据分析企业专利保护现状,并就企业开展专利布局工作提出五个方向的策略建议。


谢敏楠

北京市万慧达(广州)律师事务所 合伙人

主题:涉外专利业务

谢总从企业涉外专利申请须知事项、欧洲专利申请要点、中美欧专利申请要点比较三个方面详谈涉外专利业务,并分享了处理涉外专利的实务经验。


专家主题分享过后,沙龙直播进入互动交流环节。观看直播代表通过线上讨论区与专家就“专精特新企业开展专利布局的注意事项”“在先申请优先权”“分案申请”等相关问题进行了讨论交流。



回放

1.本次沙龙直播只对各会员单位开放,可通过会员邮件中的原观看链接及登录密码进入直播间查看回放。

2.亦可通过扫描下图中二维码进行直播回放。

3.活动配有速记人员,协会将编辑沙龙实录情况,并将在“广东知识产权保护协会”微信公众号推送,敬请关注。



返 回
电话:020-87681972    020-87682405        传真:020-37656181        地址:广州市先烈中路100-67号科林源创新大楼A座801室
邮编:510070      邮箱:gdippa@gdippa.com

Copyright © 2016 Guangdong Ip Protection Association Limited All Rights Reserved.版权所有:广东知识产权保护协会   粤ICP备16006945号 2017300546518

powered by www.joinvalue.com